Module Tạo Trễ - Chuyển Mạch Điều Khiển Relay 12V Thời Gian Thực DS3231
Module Tạo Trễ – Chuyển Mạch Điều Khiển Relay 12V Thời Gian Thực DS3231 là một mạch điện tử tích hợp đồng hồ thời gian thực (RTC) và relay 12V, được thiết kế để đóng/ngắt thiết bị điện theo thời gian cài đặt sẵn. Nó rất hữu ích trong các ứng dụng tự động hóa, hẹn giờ tắt/mở thiết bị, và điều khiển từ xa.
Thông Số Kỹ Thuật:
✔️ Sử dụng đồng hồ thời gian thực 3231 có độ chínhh xác cao
✔️ Điện áp hoạt động: 12VDC
✔️ Dòng tiêu thụ: 50mA
✔️ Tải sử dụng: 30VDC - 10A hoặc 250VAC - 10A
✔️ Tuổi thọ: 100.000 lần đóng cắt
✔️ Nhiệt độ làm việc: -40~85 độ C
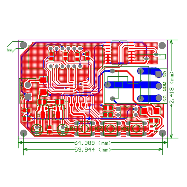
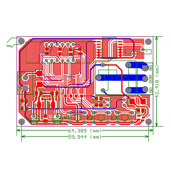
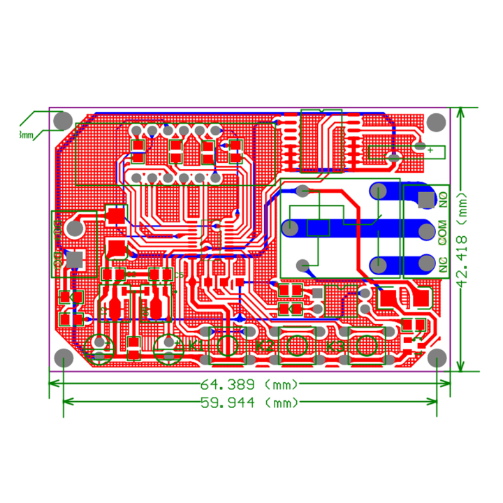
✔️ Kích thước: 65mm * 43mm * 18mm
✔️ Khối lượng: 17g
🎯 Các chế độ hoạt động:
✔️ Hẹn giờ theo thời gian thực (Real-Time Mode)
Ví dụ: Đặt bật relay lúc 07:00 sáng và tắt lúc 19:00 tối
✔️ Hoạt động giống như một công tắc hẹn giờ điện tử
✔️ Tạo trễ – đếm ngược (Delay Mode)
✔️ Relay sẽ đóng sau 1 khoảng thời gian định trước, rồi tự tắt
Ví dụ: Sau khi cấp nguồn, relay sẽ bật sau 10s, và tắt sau 5 phút
Lặp lại theo chu kỳ
✔️ Bật 10 phút, nghỉ 5 phút – lặp lại mãi mãi (ứng dụng bơm nước, quạt, điều khiển tưới cây, v.v.)
✅ Ứng dụng thực tế:
✔️ Hẹn giờ bật/tắt đèn, quạt, máy bơm, sưởi…
✔️ Tưới cây tự động theo giờ
✔️ Tự động hóa thiết bị gia đình
✔️ Điều khiển sạc pin – bật/tắt theo giờ
✔️ Điều khiển máy móc trong mô hình hoặc công nghiệp nhỏ
📌 Ưu điểm:
✔️ Chính xác cao nhờ dùng DS3231 (sai số ~±1 phút/tháng)
✔️ Có pin dự phòng CR2032 – giữ thời gian kể cả khi mất điện
✔️ Relay 12V tải được thiết bị điện dân dụng (dưới 10A)
✔️ Một số module cho phép lập trình nhiều mốc thời gian trong ngày
Hình Ảnh Module Tạo Trễ DS3231

Module Tạo Trễ - Chuyển Mạch Điều Khiển Relay 12V Thời Gian
Mặt Sau Module
Kích Thước Module
Mô Hình Module
Chính Sách Bảo Hành:
✔️ Hỗ trợ đổi trả hàng trong vòng 7 ngày do lỗi nhà sản xuất
✔️ Bảo hành qua hóa đơn mua hàng.
✔️ Áp dụng với sản phẩm nằm trong danh mục bảo hành và đang trong thời hạn bảo hành
✔️ Sản phẩm không có dấu hiệu hỏng hóc do cơ học, cháy nổ do hỏa hoạn, bị nước vào…
✔️ Sản phẩm không có sự can thiệp ngoại quan của khách hàng.
Hotline: